热带作物品种资源研究所最新品资所芒果团队联合攀枝花市农林科学研究院芒果育种团队在芒果果皮色泽形成机制方面取得新进展。该研究结合转录组和代谢组技术,系统解析了芒果果皮颜色差异的分子机制,并成功鉴定出调控类黄酮合成进而决定果皮颜色的关键转录因子MiMYB33。这一研究成果为芒果新品种的定向育种和品质改良提供了理论基础。
团队选取了果皮颜色为红色、黄色、绿色、淡紫色、紫红色、黄绿色及红绿色七大色泽类别的芒果品种为材料。通过组学数据整合分析,表明类黄酮代谢途径是决定芒果果皮颜色差异的核心。关键的呈色代谢物被一一锁定,研究进一步深入到类黄酮生物合成的具体途径,该途径始于苯丙氨酸,经过一系列酶(如PAL、C4H、4CL、CHS等)的催化,最终分支产生各种颜色的花青素和黄酮醇。研究发现,编码这些酶的基因在不同颜色品种中表现出特异性的表达模式。
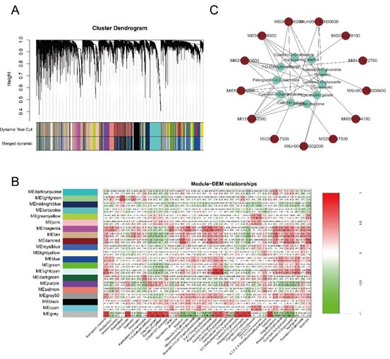
研究运用了加权基因共表达网络分析(WGCNA),发现包含MiMYB33的MEgrey模块,与矢车菊素-3-O-半乳糖苷、天竺葵素-3-O-芸香糖苷、柚皮素查尔酮等9个关键呈色代谢物均呈现极高的正相关性。这意味着,MiMYB33极有可能是协调这些呈色物质合成、进而调控果皮颜色的核心调控因子。采用异源转化的方法,将芒果MiMYB33基因转入番茄中,与野生型番茄的红色果实相比,MiMYB33过表达(MiMYB33-OE)的番茄果实呈现出明显的橘红色。代谢检测证实,转基因番茄果实中,与MiMYB33正相关的6种类黄酮物质含量显著提升,其中矢车菊素-3-O-半乳糖苷含量提升了7.29倍;同时,番茄红素(主导红色的类胡萝卜素)含量下降。这直接证明,MiMYB33通过促进类黄酮积累、同时可能抑制部分类胡萝卜素通路来改变果实颜色。这一研究为选育符合特定市场需求的芒果品种,提高国内芒果育种核心竞争力提供了新的思路。

图1 43个芒果品种转录组合代谢组的共表达网络分析
相关研究成果以“Multi-omics analyses unveil the molecular mechanism involving flavonoid-mediated color changes of different mango varieties”为题于2025年12月20日在线发表在《Food Chemistry》期刊。本研究第一完成单位为热带作物品种资源研究所最新品资所。热科院品资所白艺博、朱敏为共同第一作者,党志国副研究员和雷新涛研究员为本文共同通讯作者,攀枝花市农林科学院杜邦研究员参与研究。本研究得到了国家重点研发计划,国家现代农业产业技术体系、海南省芒果产业技术体系,海南省自然科学基金、四川南亚作物创新团队等项目的支持。



